随着的发展,人们的生活观念也在不断变化,在婚姻关中,双方为了更好地保障彼此的权益,开始关注婚内协议书这一新型婚姻保障方式,一位网友分享了自己老公要求签订婚内协议书的故事,引发了网友们的热议,本文将围绕这一话题,探讨婚内协议书的必要性与合理性。

故事的公小李,与丈夫小王结婚多年,感情一直很好,在一次家庭聚会中,小王突然提出要签订婚内协议书,这让小李感到困惑,她不明白为何丈夫会在此时提出这样的要求。
起初,小李对签订婚内协议书持有抵触情绪,她认为,婚姻是建立在信任和基础上的,签订协议书似乎是对彼此信任的质疑,但在与小王深入沟通后,小李逐渐明白了丈夫的担忧。
原来,小王在工作中结识了一位异性朋友,两人关较为亲密,这让小王担心,随着时间的推移,他可能会因为工作原因而忽略家庭,甚至出现,为了保障婚姻的稳定,小王希望与妻子签订婚内协议书,明确双方在婚姻中的权利和义务,以及处理婚姻问题的原则。
面对丈夫的担忧,小李开始反思自己的婚姻观念,她意识到,婚姻并非一成不变,而是需要双方共同努力去的,签订婚内协议书,其实是一种理智的选择,有助于预防婚姻风险,增强间的信任。
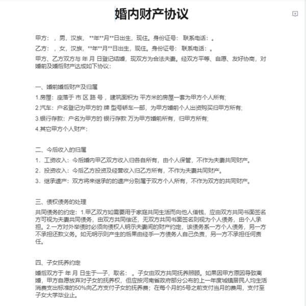
在了解了丈夫的初衷后,小李决定接受签订婚内协议书,她与小王共同商讨,将协议书的内容分为以下几个方面:
1、婚姻忠诚:双方承诺在婚姻期间保持忠诚,不得有。
2、经济责任:明确双方在经济方面的责任,如共同承担家庭开支、共同管理家庭财产等。
3、亲子教育:双方共同承担子女的教育责任,共同参与子女的成长过程。
4、家庭事务:明确双方在家庭事务中的分工和责任,如家务、照顾等。
5、紧急情况处理:针对婚姻中可能出现的紧急情况,如一方生病、意外等,明确双方的处理原则。
签订婚内协议书后,小李与小王的关变得更加稳定,他们更加珍惜彼此,共同为婚姻的幸福而努力,他们也意识到,签订婚内协议书并非是对婚姻的束缚,而是为婚姻保驾护航的一种方式。
签订婚内协议书也存在一定的争议,有人认为,婚内协议书是对婚姻信任的质疑,容易导致间的猜疑和矛盾,从实际案例来看,签订婚内协议书并不会对婚姻产生负面影响,反而有助于增强间的信任。
签订婚内协议书有助于明确双方在婚姻中的权利和义务,避免因误解而产生矛盾,协议书中的内容都是双方共同商讨的结果,体现了彼此的尊重和信任,签订婚内协议书可以作为一种预防措施,降低婚姻风险,让双方更加珍惜彼此。
老公要求签订婚内协议书并非是对婚姻的否定,而是一种理智的选择,在婚姻关中,双方应该坦诚沟通,共同婚姻的幸福,签订婚内协议书,有助于增强间的信任,为婚姻保驾护航,签订协议书并非适用于所有婚姻,双方应根据自身情况,理性对待这一话题。
相关阅读: